Whilst presenting on ‘Migrating DevOps Toolsets’ at DDDNorth 2026 last weekend, I mentioned a blog post & flowchart I had created a few years ago to guide people through their options when migrating from what was then called TFS (Azure DevOps Server) to what was then called VSTS (Azure DevOps Services)
When I got home, I thought that this old post & flowchart were worth bringing up to date. So, I also took the chance to make them a little more generic, making them more useful as a guide for a wider range of DevOps toolset migrations, not just Azure DevOps.
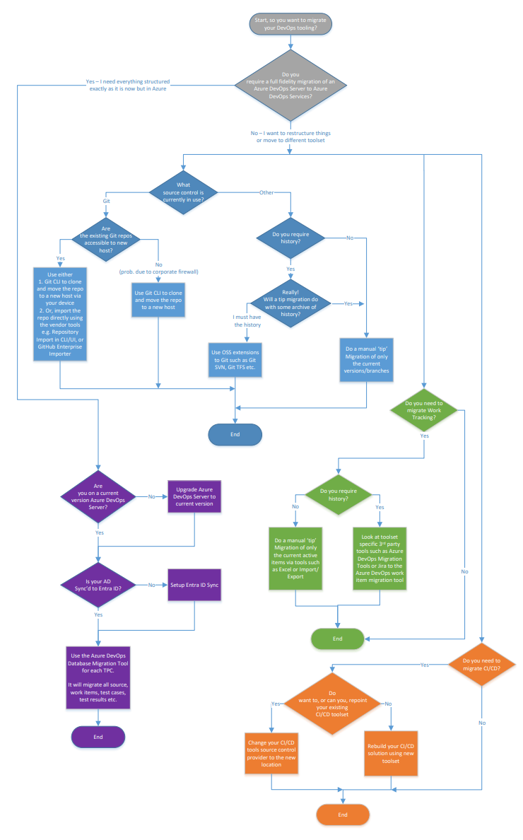
The flowchart is still skewed towards Azure DevOps and GitHub Enterprise, as those are the toolset I have most experience with, but the general principle work for any DevOps toolset migration.

Click to download a PDF version of the flowchart
In the flowchart I mention a few tools, so here are some useful links
-
Azure DevOps Server to the Azure DevOps Services migration
- Azure DevOps Database Migration Tool – the official Microsoft full fidelity TPC migration service
-
Source Control migration tools
- Git TFS – OSS tool to move TFVC into Git
- Git SVN – OSS tool to move SVN into Git
- Git VSS – OSS tool to move VSS into Git
- Azure DevOps Git Import - built-in feature of Azure DevOps to import Git repo into Azure DevOps
- Azure DevOps TFVC Import - built-in feature of Azure DevOps to import TFVC into Azure DevOps
- GiHub Git Import - built-in feature of GitHub to import Git repo
- GitHub Enterprise Import - GitHub CLI tool to import repos from other toolset at scale, and re potentially re-point CI/CD tools for GitHub Enterprise
- Timely Migrations - Commercial tool to migrate TFVC with history between servers
-
Work Tracking tracking migration tools
- Migration Tools for Azure DevOps – OSS tool to migrate Azure DevOps Work items between projects/instances
- Jira to Azure DevOps work item migration tool - OSS tool to migrate Jira tickets to Azure DevOps Work items
- OpsHub Migration Manager - Commercial migration tool that supports many work tracking toolsets
-
CI/CD migration tools
- GitHub Actions Import - GitHub CLI tool to convert CI/CD definitions from other toolset to another
Hope some of this is useful to anyone considering a migration.